首页  /  帮助中心  /  常见问题

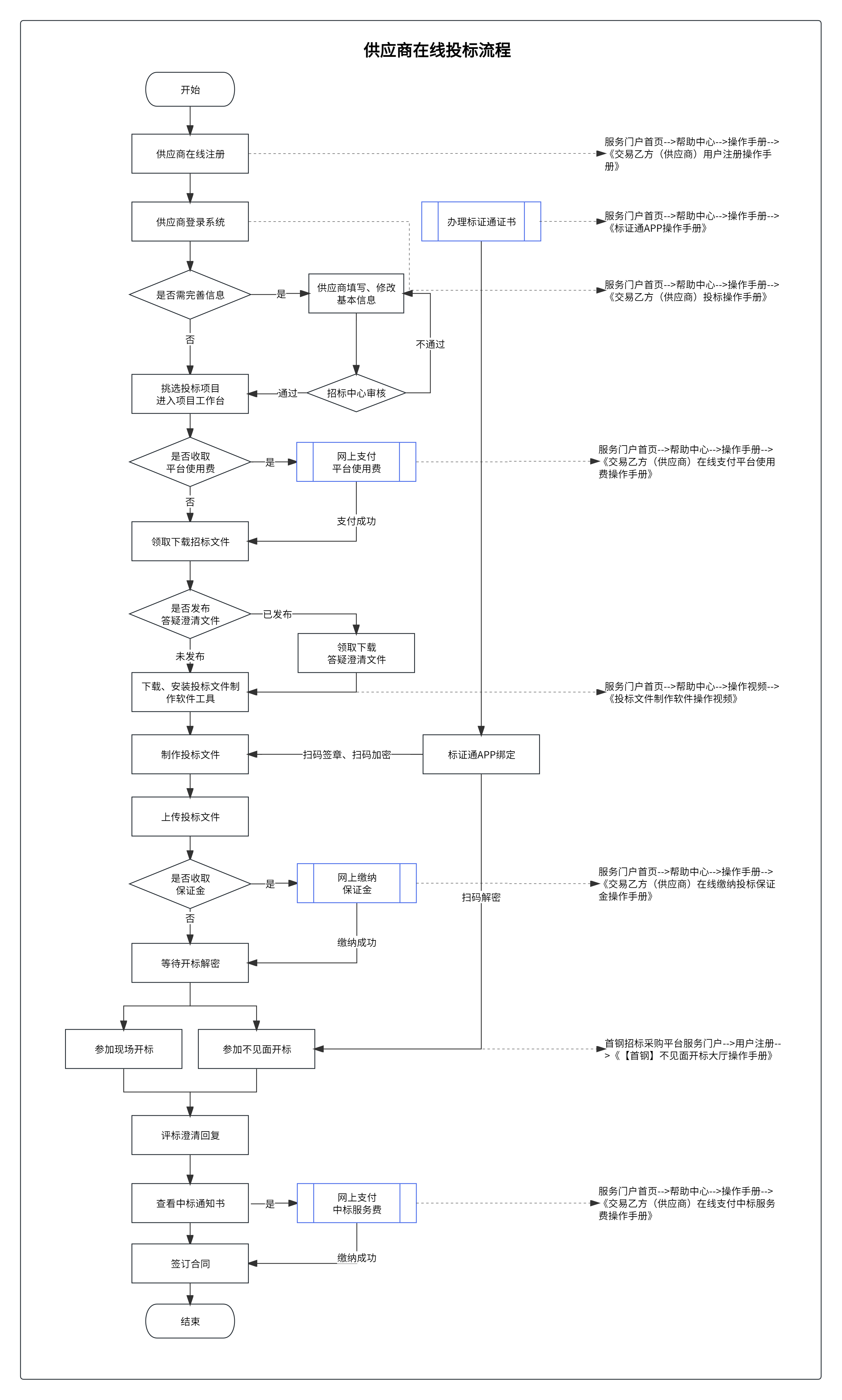
供应商进场投标流程

发布时间:2023-10-31 信息来源: 阅读次数:0